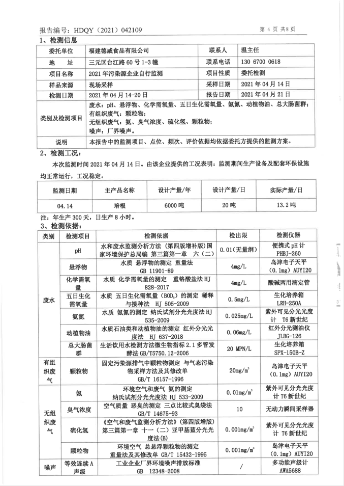
德威04月檢測報告
作者:
來源:
發布時間:
2023-09-14
瀏覽量:
3067
【摘要】:









福建德威食品有限公司第四季度檢測報告
上一篇:
福建德威食品有限公司01月檢測報告
版權所有 ?2015-2023 www.deweifood.cn 福建德威食品有限公司 閩ICP備17033498號
福建德威食品有限公司
地址:福建省三明市臺江路60號1幢
銷售熱線:400-805-9818
聯系電話: 13806962874
辦公電話:0598-5151555
傳真:0598-5160199
電子信箱:fjsmdewei@163com
網址:www.deweifood.cn
德威官方手機站